山东退役军人11条的第三条究竟是什么意思啊?
的有关信息介绍如下:山东退役军人11条的第三条是:“改革接收安置办法”的具体办法和流程。依据是2019年7月31日山东省委办公厅、山东省政府办公厅印发的《关于进一步加强由政府安排工作退役士兵就业安置工作的实施意见》(鲁退役军人发〔2019〕46号)

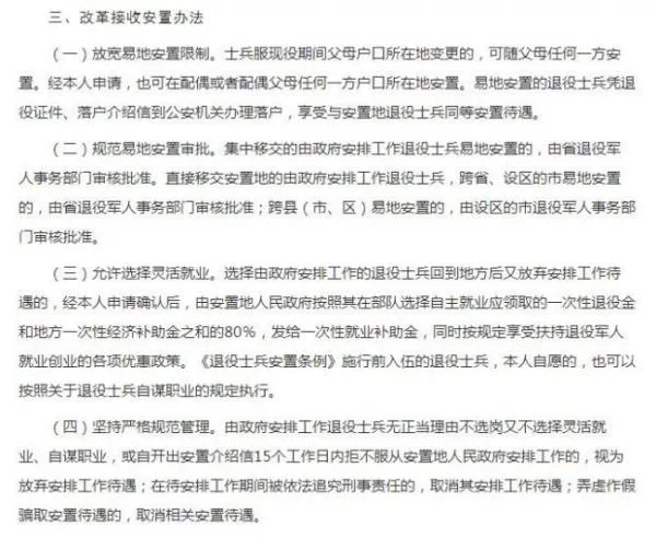
《关于进一步加强由政府安排工作退役士兵就业安置工作的实施意见》三、改革接收安置办法
(一)放宽易地安置限制。士兵服现役期间父母户口所在地变更的,可随父母任何一方安置。经本人申请,也可在配偶或者配偶父母任何一方户口所在地安置。易地安置的退役士兵凭退役证件、落户介绍信到公安机关办理落户,享受与安置地退役士兵同等安置待遇。
(二)规范易地安置审批。集中移交的由政府安排工作退役士兵易地安置的,由省退役军人事务部门审核批准。直接移交安置地的由政府安排工作退役士兵,跨省、设区的市易地安置的,由省退役军人事务部门审核批准;跨县(市、区)易地安置的,由设区的市退役军人事务部门审核批准。
(三)允许选择灵活就业。选择由政府安排工作的退役士兵回到地方后又放弃安排工作待遇的,经本人申请确认后,由安置地人民政府按照其在部队选择自主就业应领取的一次性退役金和地方一次性经济补助金之和的80%,发给一次性就业补助金,同时按规定享受扶持退役军人就业创业的各项优惠政策。《退役士兵安置条例》施行前入伍的退役士兵,本人自愿的,也可以按照关于退役士兵自谋职业的规定执行。
(四)坚持严格规范管理。由政府安排工作退役士兵无正当理由不选岗又不选择灵活就业、自谋职业,或自开出安置介绍信15个工作日内拒不服从安置地人民政府安排工作的,视为放弃安排工作待遇;在待安排工作期间被依法追究刑事责任的,取消其安排工作待遇;弄虚作假骗取安置待遇的,取消相关安置待遇。

《关于进一步加强由政府安排工作退役士兵就业安置工作的实施意见》三



