婴儿多大会说话?
的有关信息介绍如下:根据婴儿期语言发展,一般9-12月,会说出几个词如“爸爸”“妈妈”。
部分父母会说孩子4-5个月就会叫爸爸、妈妈,其实孩子只是发出”ba””ma”类似爸妈的蛋音节。这时候孩子的发音并没有具体含义。

3-6月,婴儿会听到部分词语,叫孩子名字会有回应。跟孩子说“不可以”孩子可能会停止动作,跟宝宝聊天,孩子也会和我们轮流互动,用笑声或者单音回应。
6-10月,宝宝听到爸爸、妈妈、奶奶,会懂得看向相应的人。会爬行的宝宝,听到我们说“来”会朝我们过来。开始掌握一两个单词
10月后,宝宝会认识手手、脚脚等身体部位,宝宝会喊“爸爸”“妈妈”并且知道含义。

婴儿说话的快慢会,有好几个月的差异。排除生理缺陷,宝宝说话的快慢,主要和语言的输入量和父母的引导有观。(极端的例子就会“狼孩”和先天耳聪患者,婴儿时期没有语言输入,导致后期无法掌握语言。)
婴儿语言的输入,也就是婴儿早期语言环境,质量和数量同等重要。语言的输入需要有互动的,不单单是听到。
我们在给孩子换衣服,换尿布时。描述我们正在做的事情,就是一个很好的语言互动。我们可以跟宝宝说:宝宝,妈妈正在给你换尿布,你看妈妈现在手上,拿的这个叫尿不湿。给宝宝换衣服跟宝宝说:你看这是一件黄色的衣服,妈妈帮你抬起手手。

在读绘本和做游戏的时候,我们可以对宝宝的语言进行引导。当宝宝对地板的球有兴趣时,我们可以指着球对孩子说:宝宝这是一个球。蹲下让你的视线与孩子平行,并且晃动你手中的球,吸引宝宝的注意力,然后告诉宝宝这是球,这样效果会更好。
当宝宝已经会说出球时,我们可以把球抛起来说:球球飞。如果宝宝对抛球有兴趣,我们可以带个节奏说:球球--飞,球球--飞。当宝宝掌握节奏后,我们说完“球球”后停顿,引导宝宝说出“飞”,然后我们再将球抛起。宝宝发现他说的话能成为指令时,会表现的很有兴趣,更加愿意开口说话。我们家长可以在孩子说话后,在宝宝说的基础上,多加一个词。
婴儿多大会说话?
作为7个月宝宝的新手妈妈,听到她第一次喊粑粑麻麻,当时真的是惊喜极了。一切的疲惫、辛苦都值了。
是的,我家宝宝是在6个多月的时候就会喊粑粑麻麻了的,而且发音非常准确。
这究竟是怎么一回事呢?我觉得有以下几个原因:
1、我家果宝是晚产儿。
因为我家果宝是41+3周出生的,老公常开玩笑说:我们果果在娘胎里做完了月子啦!
也许是晚产的原因,果果刚出生就表现了不一般的特性,特别聪明、机灵,身体素质也非常好。像黄疸、肠胀气,这些新生儿常见的病,她都没有。就连月嫂也经常夸果果,直说是见过最可爱、好看的宝宝啦。
月子里的时候,果果就会咿咿呀呀和大人交流了,有时候也会咯咯笑。婴儿中的社会交际能力可以说是非常强了,加上家里老人、我、老公啊,经常和孩子玩耍,逗乐。无形对她的语音、社交启蒙起了很大帮助。

2、一次小儿急疹后的惊喜!
果宝在6个多月的时候得过一次小儿急疹,连续发烧三天,没有流鼻涕、咳嗦等症状。把我们吓坏了,去了妇女儿童医院,也没有查出什么原因 。只说让回家观察,超过38.5摄氏度就给吃药。
回家后的第三天,温度就降下来,但是还是粘着大人、没有精神。直到换尿布时,才发现浑身起了疹子。红点点,一片一片的。看着心疼死了,但是也不能用药、也不能挠。
出疹子的第三天好了,我们全家松了一口气。
还是换尿布的时候,她看着大人,咿咿呀呀的喊着:巴巴爸爸。吐字特别清楚,把她爸可高兴坏了!
拍了好几个视频留着作纪念。

3、每个宝宝的发育情况不一样。
每个孩子的身体、语音发育都不尽相同,希望每一个宝宝都能健康成长,做一个聪明又快乐的小朋友。
作为爸爸妈妈的我们,要有耐性,期待孩子带给的每一个小惊喜吧!

婴儿多大会说话?
由于每个孩子的体质和爸妈的引导不同,宝宝学会说话的时间也各有不同。但是宝宝平均在10~14个月的时候可以根据自己的意愿张开嘴巴说一些简单的词汇,并且可以理解说出来的话的含义。也有的宝宝到了一岁半或者更晚的时间才学会说话,不过只要宝宝爬、站、走等发育都正常,大可不必过于担心。有时候宝宝开口说话晚也许是他不愿意说而已。

我家二宝现在一岁零两个月了,家里人都会喊出来了哦,一天看见她爸就自觉性的发出“爸爸,爸爸……”见到我就喊“妈妈,妈妈……”爷爷、奶奶、哥哥……,在她不想吃饭时或者她不愿意做一些事情时,她都会说“不、不……”还配合一些表情和动作。每天她爸爸出门上班,她自然的说“拜拜!”同时手也做出再见的手势。记得二宝喊我第一声“妈妈”的时候应该是她10个月吧,那时候她喊得还不是很清晰,后来天天和她说话,见到人了都跟她介绍说,这个是谁啊?这个是爸爸,这个是奶奶,那个是爷爷,是哥哥等等。有时候二宝没有回应我,也不理由,就我在唠叨,甚至觉得自己很神经质一样。但是我还是坚持做,二宝一岁的时候已经可以知道家里的人怎么称呼,并且见到都喊出来了。如果听到有音乐也会条件反射的哼起声音来,同时还伴有一些简单的舞蹈动作。这些可能都是因为平时我在她旁边重复的说和唱,她也学会了吧!

其实,宝宝是个天生的语言大师,也是天生的聆听者。有时候即便他们听得不够专注,但是正常的宝宝对声音都是感兴趣的。他们喜欢专注于周围人说话,并通过这样的方式来模仿学习语言能力,但是这并不代表宝宝学说话不需要大人的帮助哦。
所以,在宝宝学说话的时期家长们要做到这些事:
① 家长尽量给宝宝提供一个丰富的语言环境,帮助宝宝提前累积一些词汇和词语含义,并帮助他们将这些词汇、含义和实物事件联系起来,并了解相应的因果关系。例如:在准备吃饭时,要告诉宝宝要吃饭了。在洗澡时要告诉他,这是洗澡啊,是不是很舒服呢等等一切事情,用语言慢慢的表述给宝宝听。
② 家长要注意提高宝宝与语言接触的机会,无论以任何形式,都要让宝宝融入在语言的环境里,最重要的是多鼓励宝宝说话,并保证宝宝有足够的说话实践机会,主动提出一些问题让宝宝回答,不要帮他回答,或者轻易满足宝宝的意图。
③ 家长在语气、表情、情感、强调意味等提升语言质量的要素有利于吸引宝宝的注意力,促使宝宝试着理解你说话的意义,因此,建议家长要认真、文明用语的和宝宝进行交流,尽量避免不理会、让宝宝自言自语,大人自问自答,或者对宝宝说话的表情动作显得不耐烦等,这些都可能导致宝宝失去对语言的兴趣哦。

以上是我的回答,希望能帮助你哦,同时如果大家有不同的见解,可以留言一起讨论和分享,或者关注一下我,每天都有更新一些小经验。😃
婴儿多大会说话?这个问题想必很多新手父母都很好奇。我们都知道,所有人类都一样,会说话时说出的第一句话都是叫家长,要么是叫妈妈,要么是叫爸爸,当然也有叫爷爷奶奶的。
而宝宝可以清晰地发音,一般发生在他7个月大左右的时间。
比如我女儿,就是还差几天7个月的时候突然叫了第一声“爸爸”的。到了宝宝一岁左右,他们已经可以清晰地称呼别人,甚至有些宝宝还可以自主分辨性别和年龄。
像我女儿,整一岁的时候,带她下楼玩耍,她会追着所有路过的邻居叫,年轻的男人叫叔叔,年轻的女人叫阿姨,看着年龄大的则叫爷爷奶奶。但是,一岁左右的宝宝,一般只会说2个字。也就是,说话都是两个字两个字往外蹦。再大一些,随着孩子词汇量的增加,他们会从只会说2个字发展到3个以上的字。
到了2岁左右,大部分宝宝已经可以无障碍进行日常交流,说完整的句子。除了他们不了解的事物和事情,他们都可以完整进行表达。
回答完了宝宝多大会说话这个问题,我还想再提醒各位宝妈宝爸三件事:
一、没有“说话晚的宝宝聪明”这回事,2岁还不会说话,一定要及时去做检查
有些宝宝说话比较晚,2岁的时候还不会说话,只会叫简单的爸爸妈妈。此时,他们的爷爷奶奶也许会说,“不怕的,说话晚的宝宝聪明”,但其实,这是个谬论。
孩子是有语言发展期的,会稍微滞后,但不会滞后太多,延迟太久的,肯定是有问题,需要及时去做检查。
二、宝宝的说话能力取决于家庭成员的交流频繁度
有些孩子说话特别晚,去做检查却没有发现任何问题,这是怎么回事呢?极有可能是,孩子的家长话少,与宝宝的交流更少。
宝宝的说话能力,除了基因、性格,更多地取决于家庭成员的交流频繁程度。如果家里人话多,与宝宝的交流也多,孩子的语言能力就会发展得比较快。相反,如果家里人话少,气氛沉闷,孩子的说话能力也会受到影响。
三、世界上没有完全相同的两片树叶,宝宝的语言发展也是,无需完全对号入座
有句名言这样说,“世界上没有完全相同的两片树叶”。所以,倘若你的宝宝7个月的时候还不会叫爸爸妈妈,千万不要着急。
每个宝宝都有自己的语言发展期,错前错后都有可能,无需完全对号入座。
我是@南贝叶 ,时而感性,时而理性的新手妈妈,总想把最好的、最有用的分享给您~
作为一名儿科医生,此问题我来回答。婴儿多大会说话?首先应了解婴儿语言发育的规律。

一、婴儿语言的发育规律:
语言的发育与大脑、咽喉部肌肉的正常发育及听力的完善有着至关重要的关系。要经过发音、理解和表达3个阶段才能完成。
1、语言感知阶段(0~6个月):这个阶段孩子已经可以自发的发出声音,并有音调、音量和发音长短的不同,爸爸妈妈要多和孩子说话,让孩子逐渐熟悉家长的语言,通过语言、动作、表情和玩具、讲故事、儿歌等来刺激孩子对语言的尝试和理解,发出喉音如“咿咿呀呀”
2、语言理解阶段(7~10个月):此阶段的孩子如果在前期已经有了相应的语言环境刺激,孩子渐渐的了解了家庭语言,比如爸爸妈妈叫宝宝的名字,他会转头或笑,有了模糊意识,偶尔会说“不”,并越来越发出叫清晰的声音,发出单音节“爸”、“妈”、“奶”。
3、语言口语表达阶段(11~18个月):这是婴儿时期语言发育的高峰期,无意识的发音减少,主动及模仿发音开始出现,并通过“自我学习”用真正的语言表达自己的“述求”和理解,正常孩子在生长发育10~15月龄中,每个月都可以掌握16个单音字,到18个月(1岁半)平均能学会15~35个单词、双词或句。比如:吃饭饭、妈抱抱、尿尿、拉粑粑、睡觉。

二、如何培养孩子的语言学习能力?
语言的发育是要经过学习和培养的,学习语言就是学习口语和文字,这大致可以分为四个步骤:学习听话、学习说话、学习认字及学习写字。
在孩子的生长发育过程中,一般都是先学会单个字、单词、句子,然后逐渐发展成复杂的单词、句子,最后才能说出完整的句子,表达出自己的想法。所以对孩子的语言教育,是一个循序渐进地漫长过程,让孩子先接触语言,不要强迫或者是迁就孩子学习,因此,孩子的语言就能慢慢往最级别发展。因此,家长需要做的是:

1、让孩子处于一种语言环境中,不断地给孩子进行语言交流,爸爸妈妈的语言要丰富、要尽量用童音说话。
2、不要说过多的“儿语”或重复宝宝的错误语言。
3、爸爸妈妈教宝宝说话不要用方言或发音不标准,口吃不能教孩子说话。
4、鼓励孩子用语言表达出自己当下所需,并且反复训练,让孩子习惯说话,对于他的肢体表达尽量不要回应。
5、孩子说错话不要直接批评,要鼓励并且表扬孩子,增强孩子说话的信心。

婴儿多大会说话,也就是婴儿的语言发育。这是宝宝身体发育中的一项重要衡量指标。每个宝宝的语言发育有早晚。
宝宝多大会说话
宝宝说话分有意识和无意识两个阶段。无意识阶段也就是宝宝在7、8个月左右,嘴巴会发出“ba、ma”的音,但不清晰。一般也不会看着人叫。
有意识阶段是在10个月左右,会清晰地发出“”爸爸、妈妈”的音,而且会看着爸爸妈妈叫。

当然,每个宝宝的发育不一样,有些早一些,有些晚一些。多数宝宝一般在一岁左右就会说话了。
宝宝说话受哪些因素的影响?
环境因素
如果一个家庭里面的语言环境很复杂,比如说奶奶说方言,爸爸说英语,妈妈说普通话。这样混杂的语言环境,其实是不适合宝宝的语言发育的。
因为宝宝所接收到的语言信息是复杂的,他不懂得判断,也不知道该听谁的。

自身因素
就像大运动发育一样,不是每个到了月龄的宝宝,都会达到相应的指标,语言发育也是一样的。父母应该接受这样的事实,但是如果相差时间太长,比如到了两岁还不会说话,就应该引起重视。
怎样训练宝宝的语言发展呢?
多和宝宝说话
和宝宝经常说,就能刺激宝宝的语言发育。不管去哪里,看到什么,吃什么都可以陈述给宝宝听。让宝宝的头脑接收到更多的信息,受到更多的刺激。

可以和宝宝亲子阅读。
别以为宝宝太小,听不懂。其实不管是你给他讲还是给他练,和他一起看书,他无时无刻不在接收这样的信息。把它储存在脑子里,总有爆发的那一天。
语言发育,也是衡量宝宝发育好不好的一个指标。只要不是,相比同龄人,落后太多,家长都不需要太急,但是要注意引导和训练。
大家好,我是空妈。
一般来说,婴儿宝宝在一岁左右就可以开口说话了,但这也跟孩子的语言发育系统有关,有些宝宝比较早,有些宝宝会晚一些。
那么有什么能够促进孩子,语言系统发育的方法呢?
大量的语言交流
这个促进宝宝语言系统发育得方法,几乎是为所有的育儿专业人士公认的。
就是家长在孩子小的时候,也可以理解为从一出生就开始,跟孩子有大量的语言交流。
可能有些家长会觉得,孩子还小根本不会说话,怎么才能交流,自言自语不是有点儿“中二”吗?
其实这方面有专家研究表明过,即使宝宝不能开口说话,孩子也能够通过大人说话时的语气、表情、节奏等细微变化,感知理解到话语里面的意思,所以想要宝宝的语言发育比其他同龄人快,就需要每天跟ta有大量的词汇互动。
这种词汇的积累,不仅对孩子的语言发育有帮助,对于宝宝的智力开发、提升也是有促进作用的,家长们一定要重视哦!
而且在孩子很小的时候,如果父母能够在每天的相处中跟ta们有频繁的语言互动,对于增进亲子关系,也是有帮助的。
这样有效又简便当然方法,希望宝宝“早开口”的家长一定要试起来哦!
我是空妈——育儿是个繁琐长远的事情,愿我们共同努力让孩子和父母一起变得越来越好。
我家这个2岁,大部分时候我们还是这样交流的
这个不一定的,不是所有婴儿说话的时间都一样,得看宝宝的身体状况,有的孩子身体比较虚弱可能说话说得慢点,有的孩子身体比较好,六七个月就能叫爸爸妈妈了也是可能的哦。
一般来说,婴儿七个月大的时候,会无意识地学父母说出爸爸、妈妈。十个多月大的宝宝,一般都会叫爸爸,妈妈,爷爷,奶奶。一岁多点的孩子,可以说简单的字和词汇,可以听懂故事歌谣。15个月左右的孩子,可以说3-5个字,有的孩子可以模仿简单的歌谣。在孩子学说话期间,建议家长要尽量鼓励孩子多说话,勤发声,训练孩子的语言功能,训练发声。
我家孩子出生时候身体不太好,太瘦,加上我是母乳喂养,奶水不够,孩子又不吃奶粉,所以营养不良,六七个月的时候会发出咿咿呀呀的话语,也会时不时的发出爸爸妈妈的声音,可是这个时候的他不明白这是啥意思,到十个月的时候才会正真的叫爸爸妈妈,还是模模糊糊的叫哦,到一岁半才说的清楚。




你好。电梯里偶然遇见邻居,她见了我急急的问,你们家孩子是几岁开始说话的?我想想回答道,好像是从8个月开始叫妈妈。
邻居听完后一阵着急说,我们阳阳1岁2个月了,仅仅只会说妈妈,他是不是语言发育迟缓啊?戴着口罩我都能看出她眼角疲惫的神态。
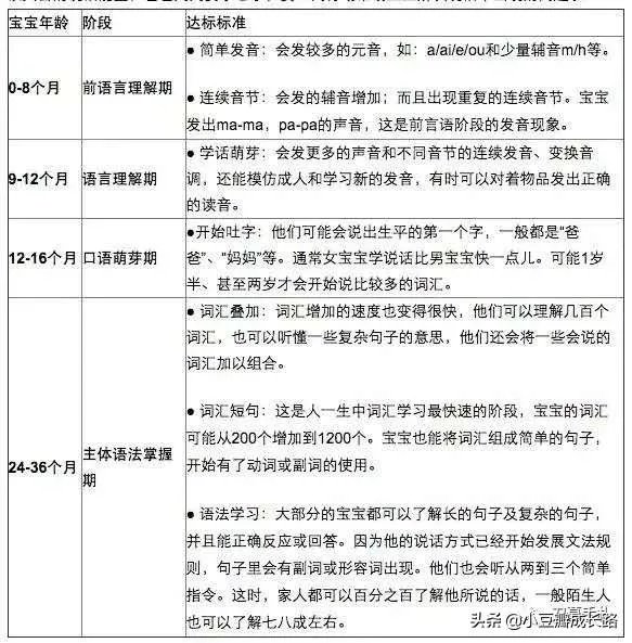
其实孩子语言发育会有一定的规律,但是每个孩子从遗传以及后天的成长环境不同,所以语言发育并没有绝对的某一个时间段,当然这是因人而异的。

孩子语言发育的规律---既四个不同的阶段

对照以上图片你可以看一看,你的孩子正处于孩子语言发育的哪一个时期。
从孩子出生其实就开始和你再进行不断的交流,等孩子大一些他们发出的咿咿呀呀的声音也是在表达他们心里的想法,还记得之前看过一本育儿类书籍专门描写了婴儿的语言。
婴儿时期孩子们一直在不停的“说话”,也就是发出不同的声音,其实这就是孩子在学会如何调节自己的嘴唇和声带的和谐发展。

听听妈妈来讲述孩子的语言发育
悠悠妈妈:孩子的语言发育,你问我从哪里开始,我想告诉你------从孩子的第一声啼哭开始。
孩子的哇哇大哭,这是他语言的第一次发育和进步。
等孩子两个月左右,你会发现孩子可以使用一些语气词,比如哦、呀、啊等词语。
等到孩子4个月以后一直到9个月左右,孩子可以发出爸爸妈妈的词语了,并且孩子还会学着大人的语气语调进行模仿,偶尔就会蹦出一个新的词语,其实他们只是在模仿。
这个时期孩子时可以理解你说话的内容的,这也称为孩子“理解期”
促进孩子语言发育的方法:从这个时期开始我们应该多和孩子沟通交流,比如给他们读一读绘本,聊一聊你的见闻,说一说你的故事,他们会用不同的方式去回应你。
多和孩子说话,刺激孩子的语言发育。这会为孩子开口打下很好的基础。因为孩子接受的语言词汇多,当他准备说话的时候也就不愁说什么了。
嘉嘉妈妈:孩子一岁以后开始可以说一些词汇,当然也有的孩子会在晚一点也就是一岁半的时候才开始能说一些词汇,其实这都是正常的,因为每个孩子的发育阶段不同,这和孩子营养程度,以及生活环境有关。
等2岁左右基本就是小话痨了,词汇量可以达到200个左右的词汇。这个阶段他们最少长的就是模仿,他们喜欢学着大人的模样说话。
这个阶段可以多说话,多读绘本。
可以试试孩子想要某一样的东西,我们不立即满足孩子,而是让孩子说出是什么以后再拿给孩子,鼓励孩子说话。

如果孩子已经过了口语萌芽期依然不会说话,那么我们可以在儿保的时候,或者是去医院咨询相关的医生。
愿孩子们健康、快乐。让他们做一个快乐的小话痨吧。
图片来自于网络,如有侵权请联系删除
我是豆瓣妈妈,愿和你分享有温度的育儿观点。



