武大回应赏樱冲突说了什么:始末详情这就是真相
的有关信息介绍如下:武大回应赏樱冲突说了什么?因男子穿疑似和服进武大赏樱遭保安殴打一事广受关注。被指穿“和服”的青年人与武汉大学保卫人员发生冲突。25日晚间,武汉大学对此事回应称,两名游客中一人未办理预约赏樱手续。双方发生冲突前,二人对一位女性安保员屡有言语辱骂。

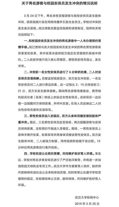
因疑是穿和服进武大赏樱被拦引发矛盾冲突,25日晚,武汉大学官微发布一则“情况说明”,回应“两名游客与校园保安发生冲突”一事。
说明称:两游客中一人未办理预约赏樱手续,发生冲突前曾对女性保安进行言语挑衅。
武大回应赏樱冲突全文如下:

武大在情况说明中对冲突的发生表示遗憾。
该校表示,事发后,校方对两名涉事安保员进行了严厉批评教育,承诺进一步加强校园文明执法专项工作。该校同时表示,武大始终持开放精神欢迎公众来校参观、赏樱,希望公众遵守学校赏樱预约规定,在校期间举止文明、服饰得体,共同维护良好育人环境。
武大回应赏樱冲突?
经历,是樱花盛开的季节,武汉大学是国内观赏樱花很好的一个地方,很多人都会到武汉大学进行观赏。而前几日,武汉大学保安人员殴打游客的事件引起了很大的关注。现在进行始末还原。前几日,两名游客要进到武汉大学的校园里进行观看樱花,但是因为莲儿恩没有进行预约,所以,最后便被拦下。

但是,这两名男子没有进行。保安人员就进行劝阻,但是劝说是没有任何的效果的。游客中的男子对一位女保安人员进行了言辞辱骂,并且一步步的逼近这位女保安,女v傲岸便开始呼叫其他人员,之后,劝说没有任何的用处,之后便发生肢体冲突。
本来且也是对方先动手。之后便是大家看到的片段。现在也算是真相大白。也希望游客可以按照相关的规定进行观赏。



