中老年用品市场前景如何?
的有关信息介绍如下:智能养老设备行业主要上市公司:目前国内智能养老设备行业的上市公司主要有软汇科技(833219)、小米集团(1810HK)、鱼跃医疗(002223)等。
本文核心数据:老年康养消费需求规模、智能养老设备行业市场规模
1、老年消费需求持续增长
根据工业和信息化部、民政部和国家卫生健康委员会的定义,智能养老设备是紧密结合信息技术,具备显著智能化、网络化特征和健康养老服务功能的新型智能终端产品。近年来,随着老年人口基数不断增长,老年人的购买能力与老龄消费需求拉动老龄产业快速发展。
从需求端来看,中国自2000年步入老龄化社会,老年人口占总人口比持续上升,老龄化发展速度逐渐加快。2020年全国65岁以上老龄人口约有1.77亿,占全国人口的12.64%,已经超过国际老龄化国家7%的标准。

随着中国加快进入到老龄化社会,老年人群体规模有望提供庞大的潜在老年消费市场。2016年,中国老年康养产业市场消费需求在5万亿元以上。随着康养产业的供给不断增加,2030年中国老年康养产业市场消费需求将达到20万亿元左右。

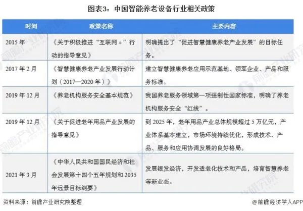
2、政策利好推动智能养老设备行业发展
随着老年消费需求的持续增长,国家越来越重视智慧健康养老产业的发展,发布了一系列政策扶持老年用品和适老化产品,利好智能养老设备行业的发展。2019年12月,《关于促进老年用品产业发展的指导意见》提出到2025年,老年用品产业总体规模将超过5万亿元,产业体系基本建立,市场环境持续优化,形成技术、产品、服务和应用协调发展的良好格局。“十四五”时期,我国也提出要发展银发经济,开发适老化技术和产品,培育智慧养老等新业态。

近年来,我国智慧养老行业发展方向进一步明确,产业规模不断扩大。根据清华大学互联网产业研究院发布的《2019年智慧养老产业白皮书》,2014年我国智慧养老产业市场规模为0.17万亿元,2017年则达到了2.2万亿元,同比2016年增长68.24%。从智慧养老产业规模发展来看,2020年我国智慧养老产业规模估算突破4万亿元。

3、智能养老设备市场规模快速增长
在需求和政策的推动下,我国智能养老设备行业的市场规模快速增长。根据Age club的数据,近四年来我国智能养老设备市场规模快速增长,2015-2019年的复合增长率达到了25%,2019年我国智能养老设备行业的规模达到429亿元,按照智慧养老行业的发展速度,前瞻测算2020年我国智能养老设备行业的规模约在536亿元左右。

以上数据参考前瞻产业研究院《中国智能养老设备制造行业市场前瞻与投资战略规划分析报告》。
老龄化是国家大战略,未来国民GDP的30%来自于老年产业,同时把老年产业作为取代房地产的天字号第一大消费产业,作为国民经济发展支柱。您想和政府一起同步发展吗?孝心坊中老年用品一站式购物-360度综合服务商!
中国已经进入老年化社会,中老年商道前景很好,你您很有眼光。【摘要】
怎样开中老年用品店?目前老年用品市场前景怎么样啊?【提问】
中国已经进入老年化社会,中老年商道前景很好,你您很有眼光。【回答】



